伟德国际(bevictor)官方网站-源自英国始于1946

020-87114811

  • 首页
  • 公开公司
    • 项目简介
    • 招生信息
    • 技能培训
    • 在线学习
  • 自考相沟通及本科二学历
    • 项目简介
    • 招生信息
    • 在线学习
  • 自考社会助学班
    • 项目简介
    • 招生信息
    • 在线学习
  • 自考课程培训班
    • 项目简介
    • 招生信息
    • 培训课程
    • 团队力量
    • 招生问答
    • 在线学习
  • 主考专业及实践考核
    • 通知公告
    • 主考专业
    • 考核大纲
    • 考核安排
    • 培训收费标准
    • 答考生问
  • 员工服务
    • 学习指南
    • 答考生问
    • 专家讲座
    • 员工活动
    • 就业指导
    • 学子风采
    • 员工分享
  • 下载专区
    • 自考政策
    • 工作流程
    • 相关表格
  • 联系我们
    • 联系我们
    • 交通指引
下载专区
  • 自考政策
  • 工作流程
  • 相关表格
新闻速递
  • 破茧追梦 启智扬帆——公司自考相...
  • 伟德betvlctor1949源于英国自学考试2025年下半...
  • 公司成功举办清远市供电局人工智...
  • 公开公司2025级专升本员工入学教...
  • 公司2025年春季学期自学考试教学...
  • 公司邬智经理参加纪念广东省高等...

工作流程

位置:首页  下载专区  工作流程

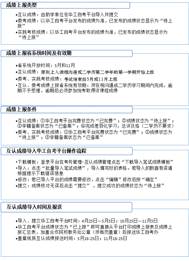
成绩上报工作指南

时间:2020-07-09编辑: 邱永宁浏览量:359


公开公司
项目简介
招生信息
技能培训
在线学习
自考相沟通及本科二学历
项目简介
招生信息
在线学习
自考社会助学班
项目简介
招生信息
在线学习
自考课程培训班
项目简介
招生信息
培训课程
团队力量
招生问答
在线学习
主考专业及实践考核
通知公告
主考专业
考核大纲
考核安排
答考生问
在线学习
官方微信
招生:020-87114811  教学:020-87114812 继续教育公务邮箱:scutjxjy@scut.edu.cn 地址:广州市五山路381号伟德betvlctor1949源于英国五山校区Copyright © 伟德国际(bevictor)官方网站-源自英国始于1946 版权所有 All Rights Reserved粤ICP备05084312号
咨询
报名
缴费
顶部